Collaborated with Bansari Shah, Sheily Shah, and Saanji Shah to design the User Interface for our community's application. The application houses community content, events, and religious educational resources, and allows you to connect with other users in the community. First version launched July 2021.

Promotional Video Made in collaboration with yja's pr team

YJA’S GOAL For a lot of Young Jains in the US, participating in YJA is the primary way that they connect to their religion and to their religious community. The goal is to create a platform that will support YJA’s mission to promote spiritual and cultural awareness of Jainism and foster an interconnected community.
PROBLEM YJA currently has to overflow several social media channels to push religious educational content, events, and updates through crowded platforms where members often miss important updates. Plus, they are unable to reach audience members not on social media.
SOLUTION A mobile application that conveniently houses all the events, religious and educational content, organization updates, and profiles of other members--all in one place. The application will provide better engagement, wider reach to members, easier access to content, a personalized experience, and opportunity to connect with other members.
FEATURES
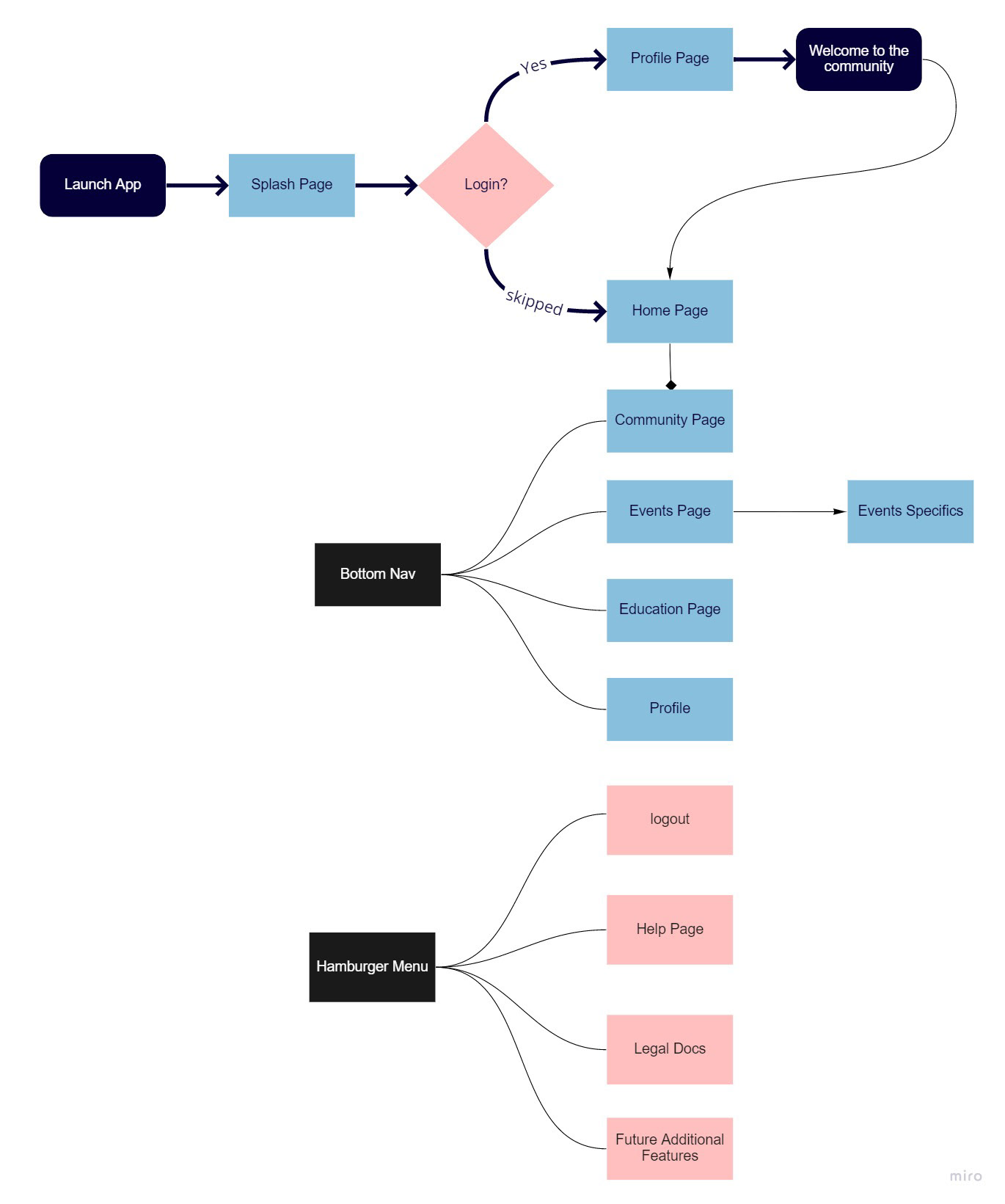
- Events Page – see events nationally, by region, or locally, and RSVP to them
- Community Feed – see latest updates and releases of e-publications, podcasts, and more.
- Education – see a quick glance of upcoming religious dates and be directed to several of YJA’s online religious educational resources
- Favorites – save events and content for future reference
- Profile – provide your social media for others to connect with you
USER FLOW
INTERACTIVE PROTOTYPE

initial prototype of community and events page

FUTURE CONSIDERATIONS
- During the biennial 1000+ attendee convention, have scannable codes to allow you to quickly connect with people you meet on social media, individualized session schedules, and more
- Offer ability to connect more with other users through posts, forums for discussions, etc.
- Offer ability to interact with community feed posts

You may also like

Back to Top